欢迎来到长治日报
08:公告
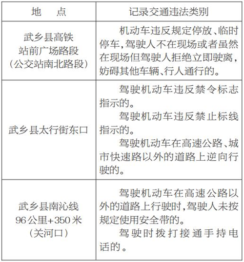
交通技术监控设备设置地点公告

  根据道路交通安全管理需要,拟在以下道路设置交通技术监控设备,按照《行政处罚法》《道路交通安全法》等法律法规有关要求,现将相关设置地点向社会公布,请广大交通参与者自觉遵守道路交通安全法律法规。

  武乡县公安局交通警察大队

  2025年5月14日

3 上一篇   下一篇 4  
放大 缩小 默认

Copyright © right 长治日报社 All Rights Reserved. 未经许可不得复制

   第01版:要闻
   第02版:资讯
   第03版:关注
   第04版:教育
   第05版:交通
   第06版:健康
   第07版:公告
   第08版:公告
关于开展单位睡眠账户清理工作的公告
交通技术监控设备设置地点公告
交通违法事故车辆公告
上党晚报公告08交通技术监控设备设置地点公告 2025-05-14 2 2025年05月14日 星期三