欢迎来到长治日报
08:公告
关于公布交通技术监控设备设置地点的公告

  根据道路交通安全管理需要,拟在以下道路设置交通技术监控设备,按照《中华人民共和国行政处罚法》《中华人民共和国道路交通安全法》等法律法规有关要求,现将相关设置地点向社会公布,请广大交通参与者自觉遵守道路交通安全法律法规。

  长治市公安局交通警察支队

  长治市公安局上党分局交通警察大队

  长子县公安局交通警察大队

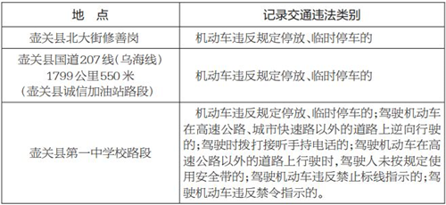
  壶关县公安局交通警察大队

  2025年5月16日


3 上一篇   下一篇 4  
放大 缩小 默认

Copyright © right 长治日报社 All Rights Reserved. 未经许可不得复制

   第01版:要闻
   第02版:资讯
   第03版:热点
   第04版:关注
   第05版:教育
   第06版:金融
   第07版:综合
   第08版:公告
机动车驾驶证停止使用公告
关于公布交通技术监控设备设置地点的公告
上党晚报公告08关于公布交通技术监控设备设置地点的公告 2025-05-16 2 2025年05月16日 星期五